Instance Verification Kit (IVK)
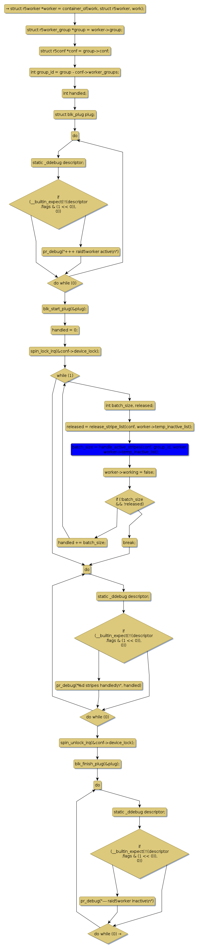
spin lock @ [152423+34+/linux-3.19-rc1/drivers/md/raid5.c]
Instance Signature: device_lock
|
The Matching Pair Graph:
|
|
Function Name
|
Control Flow Graph (CFG)
|
Events Flow Graph (EFG)
|
Source Correspondence
|
|
handle_active_stripes
|
|
|
[149986+21+/linux-3.19-rc1/drivers/md/raid5.c]
|
|
raid5_do_work
|
|
|
[151057+13+/linux-3.19-rc1/drivers/md/raid5.c]
|
|
raid5d
|
|
|
[152171+6+/linux-3.19-rc1/drivers/md/raid5.c]
|